TOP
首页
企业概况
集团简介
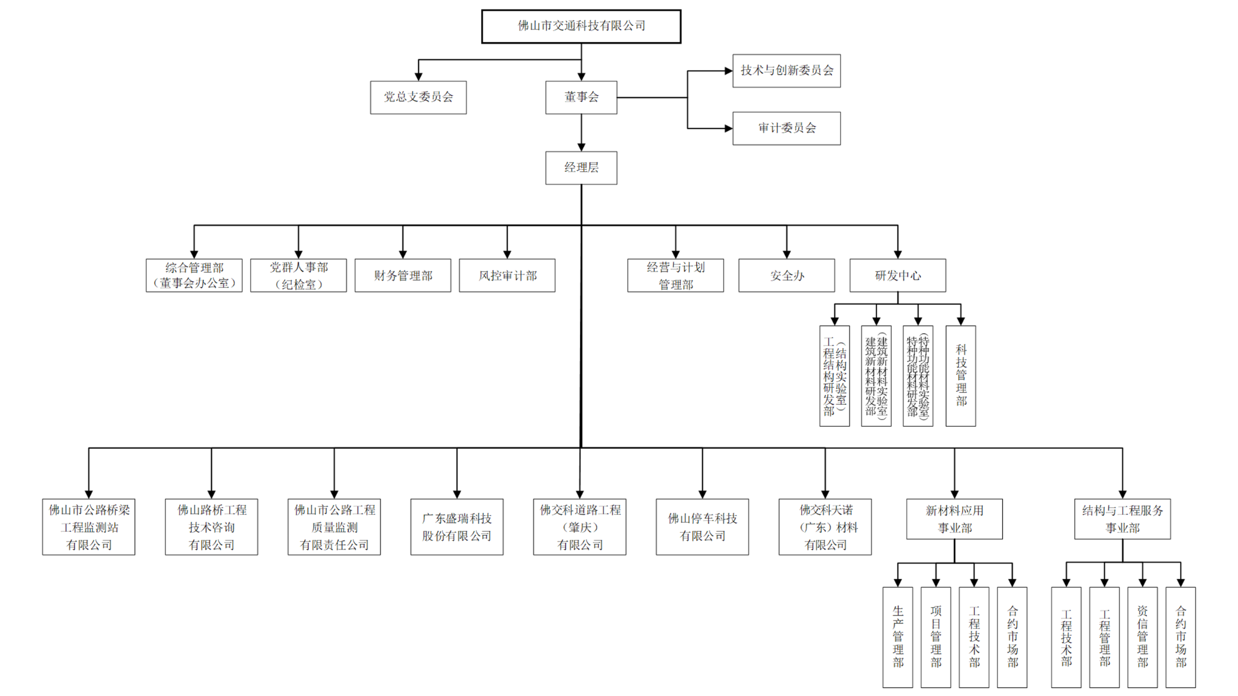
组织架构
领导班子
大事记
信息公开
宣传视频
工作动态
公司动态
媒体关注
法规宣传
通知公告
经营平台
中策投资公司
建盈发展公司
高速营运公司
交通科技公司
交通发展公司
公交管理公司
华邦建投集团
置业公司
党群工作
党建活动
廉政建设
企业党校
工青活动
联系我们
组织架构
组织架构
组织架构
首页
>
组织架构
>
组织架构