根据校历安排,佛山中小学校春季学期2月13日正式开学!回校的同学们注意啦!新学期校园公交出行有什么新变化?护学线路、校园定制专线、校园地铁接驳线了解一下~
一、禅 城 区
禅城区校园公交服务有“新”提升!护学线路、校园专线、校园地铁接驳线、公交出行守护,这些“校园公交”护航新学期出行更无忧。
1.“准点班次”护学线
从2月17日起,禅城区10条公交线路在夜间或周末集中放学时段试行实施“准点班次”,分别为102线、106线、110线、116线、123线、146线、152线、153线、182线和G15线。线路覆盖荣山中学、市三中(初、高中部)、市四中、实验学校和惠景中学等6所学校。
【线路详情】
禅城区准点线路班次服务时间(点击图片放大查看)
2. 新增5条校园地铁接驳线
从2月21日起,禅城区新增5条“校园地铁接驳线”,覆盖市三中(高中部)、市四中、明德中英文学校、协同学校和华材职中等5所学校。“校园地铁接驳线”根据学校周末集中离校及返校时间,提供学校至地铁站的直达接驳服务。
【线路详情】
新增5条校园地铁接驳线路服务时间(点击图片放大查看)
华英学校、佛山市外国语学校的校园地铁接驳线路服务时间(点击图片放大查看)
3. “增加停靠”护学线
此前,为让学生乘坐公交更通达、更便捷,根据学生出行需求打造了5条公交“护学线路”。护学线路会根据学校提供的上下学时间和路程的长短不一,精准测算班次发车时间,上下学时间内的班次会临时途经学校附近的公交站点,为同学们精准提供公交服务。
【线路详情】
(点击图片放大查看)
4. 校园定制专线
除常规公交线路外,新学期开学季,联合辅助公交平台为家长和学生打造绿色安全的放学与返校线路,禅城区内开通了校园定制专线。
【覆盖学校】佛山四中、佛山市实验中学
【注意】线路信息根据实际需求进行优化调整,以最终开通为准
【线路详情】
注:辅助公交校园线最低成行人数从15人到25人不等,收费以月票、学期票形式为主。
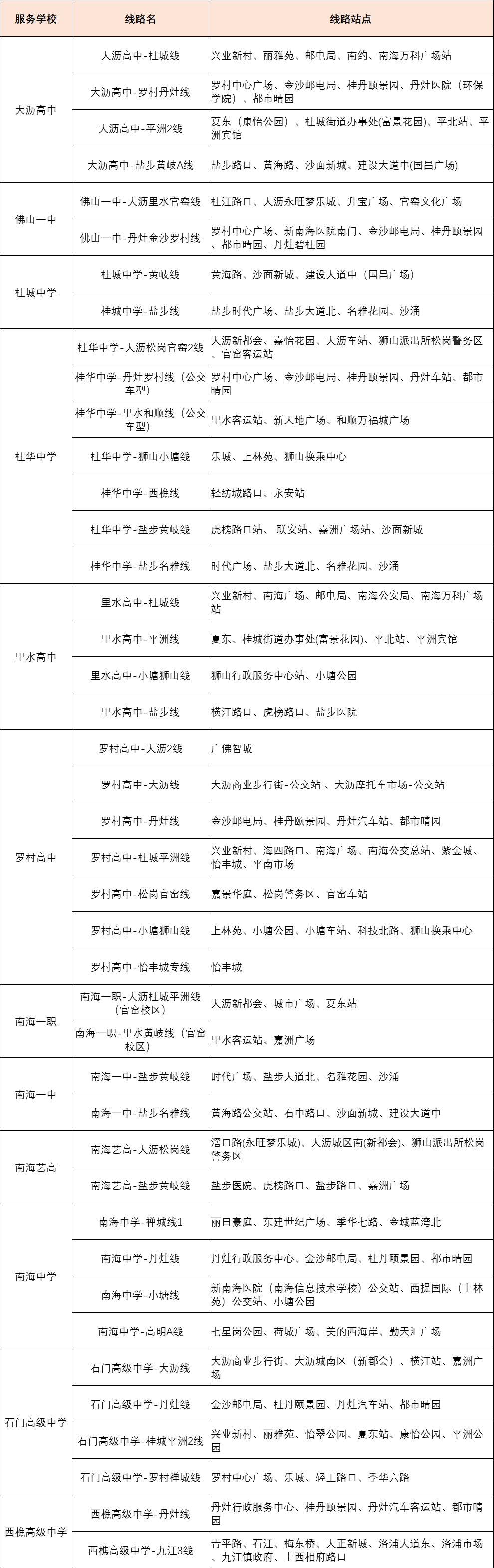
二、南 海 区
校园定制专线
【覆盖学校】大沥高中、佛山一中、桂城中学、桂华中学、里水高中、罗村高中、南海一职、南海一中、南海艺高、南海中学、石门高级中学、西樵高级中学
【注意】线路信息根据实际需求进行优化调整,以最终开通为准
【线路详情】

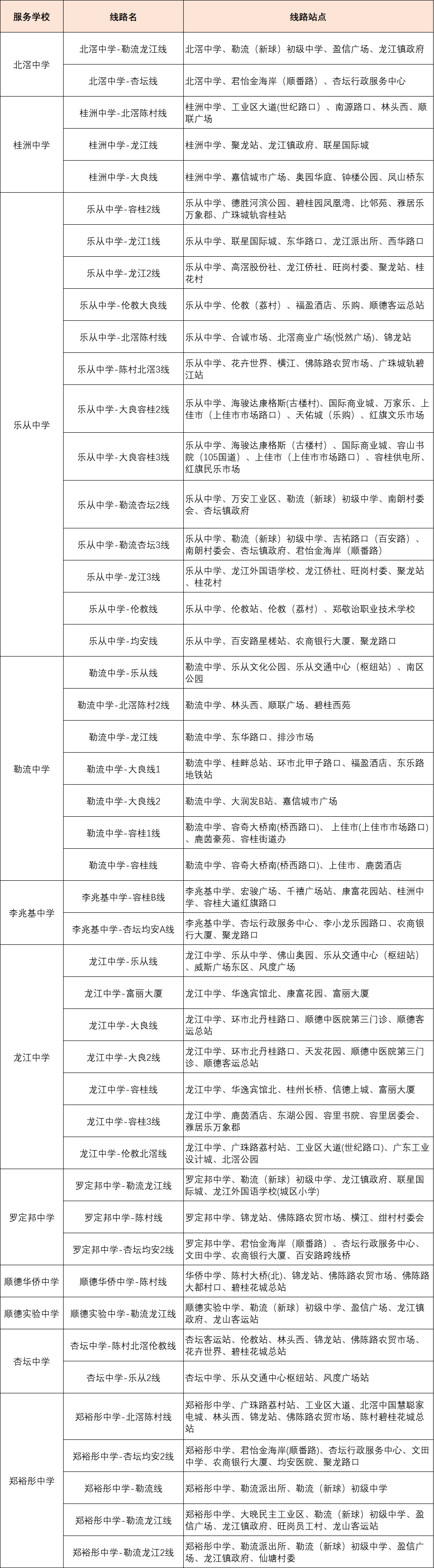
三、顺 德 区
1. 校园定制专线
【覆盖学校】北滘中学、桂洲中学、乐从中学、勒流中学、李兆基中学、龙江中学、罗定邦中学、顺德华侨中学、顺德实验中学、杏坛中学、郑裕彤中学
【注意】线路信息根据实际需求进行优化调整,以最终开通为准
【线路详情】

2. K371线
【服务学校】顺德一中
【服务内容】逢学校放学,增加停靠顺德一中(高中部)
3. 980区间线
【服务学校】乐从中学
【服务内容】逢学校放学、上学时间,开通980区间线(乐从中学-大墩北地铁站)
四、高 明 区
校园定制专线
【覆盖学校】高明技校、职校
【注意】线路信息根据实际需求进行优化调整,以最终开通为准
【线路详情】
五、三 水 区
校园定制专线
【覆盖学校】三水中学附属初中、三水理工学校
【注意】线路信息根据实际需求进行优化调整,以最终开通为准
【线路详情】
【校园定制专线(辅助公交)购票流程】
(1)进入购票页面➡️ 从【佛山公交】微信公众号—【公交服务】—【辅助公交平台】,或【辅助公交】微信公众号—【定制专线】—【购票】
(2)选择购买线路➡️
(3)选择车票➡️ 注意❗️切记核对年级及车票类型❗️切勿选错❗️
(4)选择站点及乘车人➡️ 再次核对购票信息后【支付】❗️
(4)购票成功后(非车票成行)➡️点击车票可查看相关的信息,如买错可点击车票,取消众筹。
(5)查看成行与否➡️
【公交出行守护功能开通方法】
禅城、顺德区交通运输局、教育局,联合佛山公交、广佛通推出“公交出行守护”功能,及时推送公交出行实时动态信息,帮助家长掌握孩子的乘车情况。
→ 从学校发放的宣传单张扫描二维码,进入页面预先登记学生信息。
→ 进入“广佛通X佛山乘车码”小程序“出行守护”页面填写预先登记的开通信息进行开通。
→ 绑定交通卡。
→ 设置常用守护路线(可选)。
→ 关注“广佛通”微信公众号,以接收推送信息。