自2024年6月29日起,富湾首末站正式投入使用!
为进一步推进高明区公交线网优化,新首末站启用之日起,对521、524、525、528、536、537线共6条线路进行优化调整。敬请广大市民留意,提前做好出行安排。
一、停靠站点调整
站点变更:取消“广外佛山外校”公交站点,由“富湾首末站”替代提供公交线路总站停靠服务
(站点调整示意图)
(富湾首末站启用后公交停靠位置)
二、521、524线路调整
调整方案:521、524线路原由“广东职业技术学院”站为总站发班,现统一延伸至“富湾首末站”为总站发班。其中,“广东职业技术学院”站调整为中途停靠站点
运行区间:521、524线路运行区间由“高明客运站—广东职业技术学院”调整为“高明客运站—富湾首末站”
(521、524线调整示意图)

(521、524线路调整前后信息)
三、525线路调整
调整方案:由于取消了“广外佛山外校”站停靠,公交525线首末站调整至“富湾首末站”为总站发班
运行区间:525线路运行区间由“高明客运站—广外佛山外校站”调整为“高明客运站—富湾首末站”
(525线调整后走向示意图)

(525线路调整前后信息)
四、528、536、537线路调整
调整方案:公交528、536、537统一延伸至“富湾首末站”为总站发班,取消原“富湾圩”的首末站停靠,新增停靠延伸段相应站点
(一)528线
调整信息:公交528线运行区间由“西安圩首末站—富湾圩”调整为“西安圩首末站—富湾首末站”
(528线调整前后走向示意图)
(528线路调整前后信息)
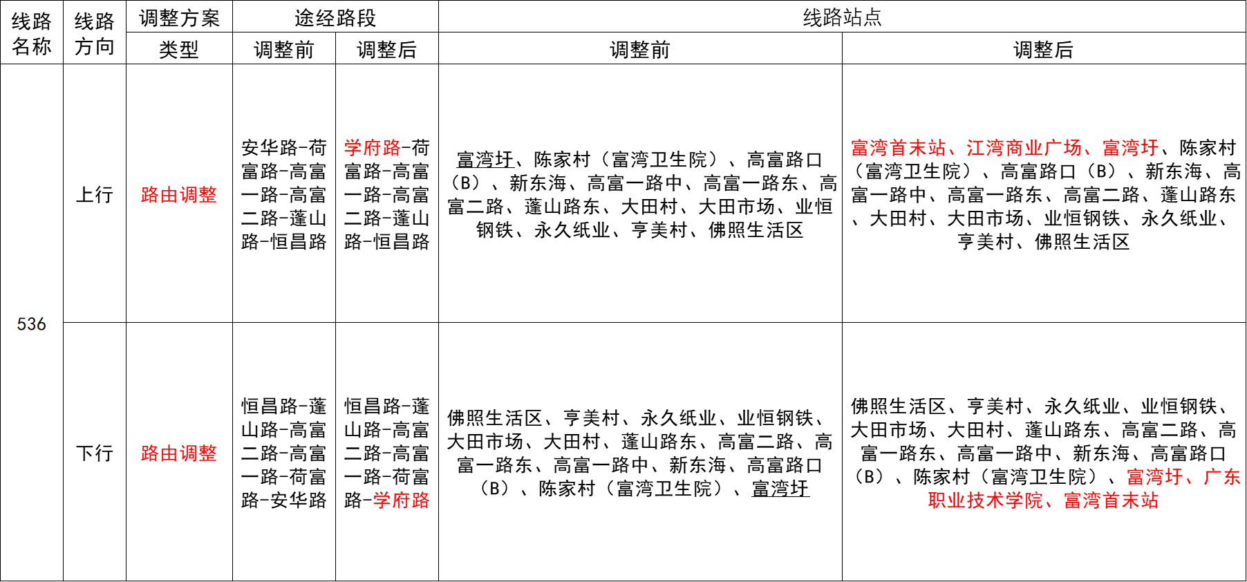
(二)536线
调整信息:公交536线运行区间由“富湾圩—佛照生活区”调整为“富湾首末站—佛照生活区”
(536线调整前后走向示意图)

(536线路调整前后信息)
(三)537线
调整信息:公交537环线运行区间由“富湾圩—富湾圩”调整为“富湾首末站—富湾首末站”
(537线调整前后走向示意图)

(537线路调整前后信息)